咨询电话:
0512-65187981
网站首页
新闻中心
通知公告
行业新闻
文件转发
领导讲话
协会组织
组织机构
章程公约
专业委员会
换届文件
评奖专栏
优秀企业
优秀建造师
优质工程
行业诚信
信用评价
企业自律
会员中心
会员中心
法律法规
法律法规
政府规章
标准规范
下载中心
在线服务
网站首页
协会组织
新闻中心
评奖专栏
行业诚信
会员中心
法律法规
下载中心
在线服务
新闻中心
News Center
通知公告
行业新闻
文件转发
领导讲话
联系我们
联系我们
通知公告
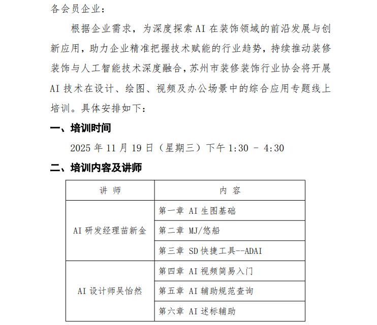
关于开展 AI 技术在设计、绘图、视频及办公场 景中的综合应用专题线上培训通知
2025/11/17 10:39:06
407
返回列表